集邮者讯(JiCang.vip),邮友们一直吐槽的邮票摇号,很多邮友推荐改为金银纪念币的摇号方式,但没到,邮票摇号还没改革呢,金总从隐藏中签数量,无法提前计算抽签码后,这次正式取消了延续许久的抽签算法,改为了邮总一样摇号算法隐藏,由公证处监督的方式。
金银币抽签优化
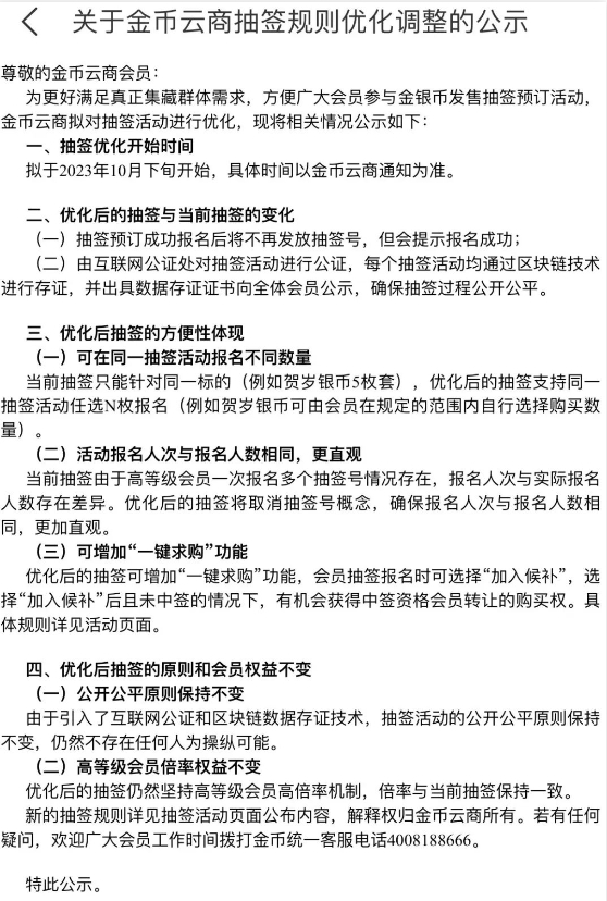
刚刚,金总发布新公告:《关于金币云商抽签规则的优化调整公示》,随着这次的调整,之前的抽签算法将正式取消,在之前调整隐藏中签量后,接着本次继续调整后,藏友们再无法通过公式提前计算中签码了,因为抽签号也取消了:

预约规则的变化
金银币的抽签方式,一直在金总及各大银行的抽签入口进行,公开的算法公式已经延续多年,在金银币市场大幅低迷的情况下,透明度却越来越少。
为了提高消费大户会员的中签率,根据金享值不同,同一用户获得的是更多的抽签码,这个确实导致,金总的抽签人数显示更多的报名人次。从这个角度是优化明面是优化,但实际不是主要的原因,因为抽签人次的统计完全可以根据登陆的账号统计,而不是抽签码,完全没有必要为了报名人次的显示逻辑,而完全取消了整个摇号的公式。
但对于公开的摇号算法,所有的藏友都可以计算中签结果。但本次修改后,抽签报名不再给抽签号,同时中签的结果,将由公证处来公证,但这种抽签的方式,中国邮政的限量特供邮票一直在采用,但因摇号不透明,被吐槽了多少年了。
但或许谁也没想到,集藏圈觉得金总这种公平的算法,却逐渐被放弃,或许数据过于公开,在行情好的时候,还是挺好看的,但在如今低迷的市场下,这些数据过于暴晒在阳光下,太过于难看。或许这个才是优化的目的。
但目前金银纪念币的问题点,并非是抽签的方式,而是过度的溢价销售,同时特许商的低价供应的情况下,导致金银纪念币一味的破发严重,虽然是缩量但提高克数,单价更好。
比如本次千里山江图金银币,发行量分别为1000枚,2000枚和8000套,都已经到千位数了,也说明市场几乎走向的死胡同,参与越来越稀少,8000套的银套币大宗在3300也已破发近200元。
如何改变低迷?希望金总可以根据当前环境,降低金银币的克重及溢价,过度的破发,仅靠减量也难以改变。
因此本次抽签的优化,只是让公开数据隐藏化,而并不能给金银纪念币的带来更实质改变吧。







0