登录
交易热线:18600653899
  • 首 页
  • 邮票行情
    北京(马甸)邮票行情
    上海(卢工)邮票行情
    解放前邮票报价
  • 钱币行情
    北京金银币行情
    上海金银币行情
    纸币行情
    老纸币行情
    商业银行纸币
    联体钞
  • 名家综述
  • 热点话题
    邮币卡文摘
  • 邮币卡苑
    邮币卡苑修改日期
    封片戳每日修改
    解放前修改日期
    纸币行情每日更新
    邮币卡文摘每日修改
    老纸币行情每日更新
    商业纸币行情每日更新
  • 实战论坛
  • 新品预告
  • 集藏资讯
    封片戳
  • 投资论坛
    文献集邮栏
  • 首 页
  • 邮票行情
    北京(马甸)邮票行情
    上海(卢工)邮票行情
    解放前邮票报价
  • 钱币行情
    北京金银币行情
    上海金银币行情
    纸币行情
    老纸币行情
    商业银行纸币
    联体钞
  • 名家综述
  • 热点话题
    邮币卡文摘
  • 邮币卡苑
    邮币卡苑修改日期
    封片戳每日修改
    解放前修改日期
    纸币行情每日更新
    邮币卡文摘每日修改
    老纸币行情每日更新
    商业纸币行情每日更新
  • 实战论坛
  • 新品预告
  • 集藏资讯
    封片戳
  • 投资论坛

355

分享
  • 微信
  • 空间
  • 微博
  • QQ

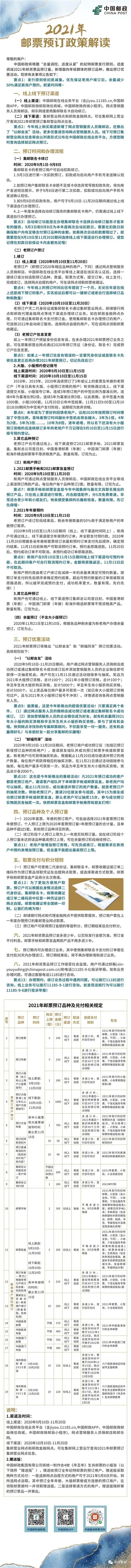
【重磅】2021年邮票预订政策解读

日期:2020-09-03
以上内容(包括图片及视频)为创作者平台"快传号"用户上传并发布,本平台仅提供信息存储服务
分享至:
文章不错,点个赞吧
投资论坛,可以获取更多邮币资讯
立即注册
邮票行情
更多 >>
  • 11月04日北京邮票行情第一时间
  • 11月03日北京邮票行情第一时间
  • 11月02日北京邮票行情第一时间
  • 11月01日北京邮票行情第一时间
  • 10月31日北京邮票行情第一时间
  • 10月30日北京邮票行情第一时间
  • 10月29日北京邮票行情第一时间
  • 10月28日北京邮票行情第一时间
  • 10月27日北京邮票行情第一时间
  • 10月26日北京邮票行情第一时间
新品预告
更多 >>
新10元纪念币,即将发行!
《中国核工业创建七十周年》纪念邮票图稿公布
中国人民银行定于2024年11月19日发行中国京剧艺术普通纪念币一枚
图稿:中山大学建校100周年金银纪念币亮相→
推荐文章
  • 11月04日北京邮票行情第一时间
    6
  • 11月03日北京邮票行情第一时间
    10
  • 11月02日北京邮票行情第一时间
    2
  • 11月01日北京邮票行情第一时间
    2
  • 10月31日北京邮票行情第一时间
    3
  • 10月30日北京邮票行情第一时间
    3
  • 10月29日北京邮票行情第一时间
    4
  • 10月28日北京邮票行情第一时间
    2

友情链接

上海黄金交易所CGC评级中国集币在线中国集邮中国人民银行钱藏新商城生肖网中国国际古泉园地NGC评级ASG评级源泰评级保粹评级PCGS评级公博评级7788收藏泓盛拍卖嘉德拍卖SPINK拍卖stevealbum拍卖保利拍卖诚轩拍卖安徽邓通拍卖中晟拍卖赵涌在线雅趣在线中国集卡网中国金币网stacksbowers拍卖现代钱币网首席收藏网浙江圆音海邮来邮网华夏文交所西邮商城毕氏邮品网上海云洲钱币天堂华夏古泉网钱库商城集邮门户网邮戳网手机集邮集邮圈南京文交所台湾邮政香港邮政澳门邮政邮宝中藏仓储金网艺购康银阁一尘网爱藏评级邮票互动网京东邮币卡网站管理

本网站承诺提供专业服务,但不承诺投资者获取投资收益,也不与投资者约定分享投资收益或分担投资损失。市场有风险,投资需谨慎

炒邮网隶属于北京金运通投资管理有限公司,是一家集邮票,老纸币,磁卡等大众收藏品行情的报价,行情的分析,相关收藏品投资的资讯类的网站

业务咨询:18600653899 邮箱:107311952@qq.com  地址:北京西城区黄寺大街23号马甸邮币卡市场二楼B2003包房 郭余谷

京ICP备16038894号-5 | 关于我们 | 联系方式 | 征集合作伙伴
Copyright2005-2023 版权所有 炒邮网